
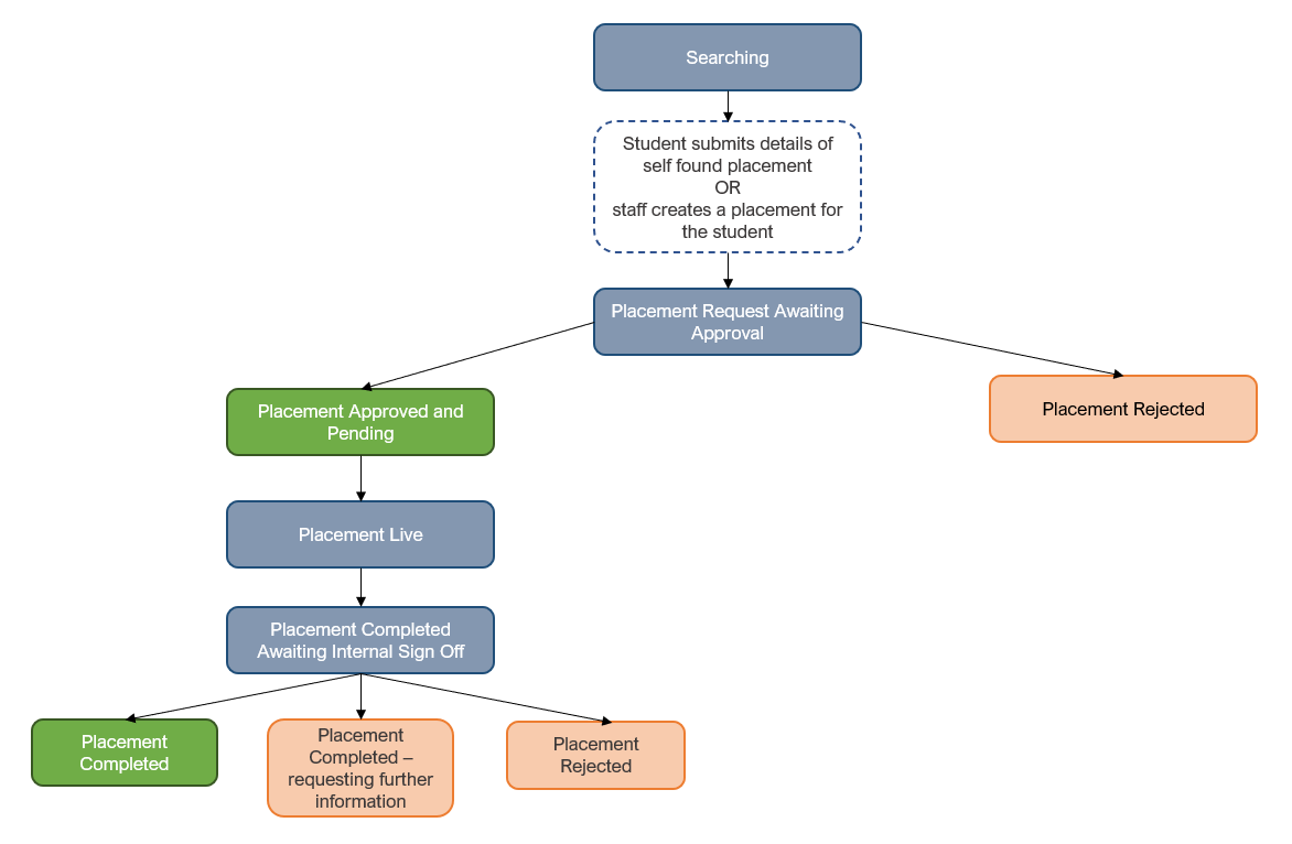
1. Searching: At this stage, the student is looking for a placement. You can either the placement for the student, or the student can submit the details of their self-found placement to you via Navigate.
Here is how you create a placement
Here is how a student submits their placement details to
2. Placement Request Awaiting Approval: The placement has been created and is now awaiting college and employer approval.
To approve/reject the placement on behalf of the college, click on 'Approve/Reject Placement' under the Pre Placement Approval panel in the placement record.

Once the placement is approved by the college, the employer will receive an automatic email containing details of the placement. They will be asked to accept/reject the placement.
Here is an article about the automatic email communications with employers.
3a. Rejected: If the placement is rejected by either the college or the employer, the student can view the reason for rejection in their placements module as seen below:

3b. Placement Approved and Pending: Once the placement has been approved by both the college and employer, this will be updated in the placement record:

The student will receive an email outlining details of their placement including the organisation address, placement objectives, dress code, dates and times.
4. Placement Live: The placement has begun and is now live.
At this stage, the student can start recording their placement attendance by completing their journal entries from their placements module. Employers will also be confirming the student's placement attendance on a weekly basis via the automatic attendance emails sent out from the platform.
You can track the student's placement attendance and read their journal entries at the bottom of the placement record:

5. Placement Complete - Awaiting Internal Sign-off: The placement has been submitted as complete by the student. You now have to review the placement details and decide whether you would like to:
1. Sign off the placement by marking it as complete
2. Request further information from the student by marking it a incomplete
3. Reject the placement entirely
Here is an article about how to mark a placement as complete/incomplete.
If you require further support please click 'New Support Ticket' to get in touch with us.
Was this article helpful?
That’s Great!
Thank you for your feedback
Sorry! We couldn't be helpful
Thank you for your feedback
Feedback sent
We appreciate your effort and will try to fix the article